La lógica de inyección integrada (en inglés integrated injection logic, IIL, I2L o I2L) es una familia de circuitos digitales construidos con transistores de juntura bipolar de colector múltiple (BJT). Cuando se introdujo su velocidad era comparable a los TTL además de que casi eran de tan baja potencia como los CMOS, Volviéndose ideal para su uso en circuitos integrados VLSI. Aunque los niveles lógicos son muy cercanos entre sí (Alto: 0.7 V, Bajo: 0.2 V), I2L tenía una alta inmunidad al ruido debido a que operaba por corriente en vez de voltaje.
Tecnología de inyección integrada
En la fabricación de los circuitos integrados, la tecnología de inyección integrada fue aquella que permitió una mayor densidad de integración, allá por los años 70.
Esta tecnología es considerada una evolución de los circuitos lógicos realizados con transistores acoplados directamente, en inglés direct coupled transistor logic, DCTL, que fueron desarrollados en los años 70. La tecnología DCTL tiene como principal inconveniente que no se logran transistores idénticos, es decir, que sus características sean exactamente las mismas entre ellos, y en especial su comportamiento con la temperatura.
El siguiente paso en la construcción de circuitos integrados dio paso a la tecnología TTL, que se convirtió en la estándar en dicho mercado, y especialmente las que incorporan el diodo Schottky, el gran problema de esta tecnología es la gran cantidad de resistencias que tienen las puertas TTL, ya que al ocupar una mayor superficie que los transistores, limitó la densidad de integración, esto impedía o impide poder alcanzar circuitos de gran escala de integración.
Para suplir este problema aparceió o nació la tecnología de inyección integrada o también llamada I²L para mantener la simplicidad de la tecnología DCTL, ya que esta utiliza por puerta una resistencia y evitar el problema citado anteriormente. La tecnología I²L se basa en la sustitución de los transistores con unión base-emisor en paralelo por un transistor multicolector.
Para poder elevar la capacidad de integración, en la tecnología I²L se sustituyen las resistencias de las bases por transistores PNP con su base conectada a masa, los cuales dan corriente a la base de los transistores conmutadores, y de ahí la denominación de lógica de inyección integrada.
Es normal realizar circuitos integrados que en su interior tienen tecnología I²L y en sus entradas y salidas etapas de acoplamientos, para lograr un compatibilidad con un circuito integrado fabricado con tecnología TTL, una ventaja más de esta tecnología es la poca corriente a través de los transistores (alrededor de 1 a 10 μA), lo que conlleva una disminución elevada de la capacidad de disipación térmica, y esto conlleva poder elevar la densidad de integración.
Por último resaltar que con el desarrollo de la tecnología MOS (siendo la más conocida la tecnología CMOS), ha hecho que la tecnología I²L que desplaza o poco utilizada, aunque todavía se utiliza en convertidores analógico-digital y digital-analógicos, microprocesadores, etc.
Operación
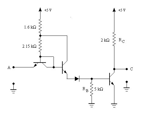
El corazón de un circuito I2L es el inversor de colector abierto y emisor común. Típicamente, un inversor consiste en un transistor NPN con el emisor conectado a tierra y la base alimentada por una corriente entrante. La entrada se suple por la base ya sea por una corriente aplicada (nivel lógico bajo) o una condición de alta impedancia (alto nivel lógico). La salida de un inversor es el colector. Además, el colector puede ser un puente que podría ir a tierra (nivel lógico bajo) o una condición de alta impedancia (nivel lógico alto)
Para entender como opera el inversor, es necesario entender el flujo de corriente, Si la corriente que alimenta es desviada a tierra (nivel lógico bajo), el transistor se apaga y el colector se queda abierto (nivel lógico alto). Si la corriente aplicada no está desviada a tierra debido a que la entrada está en alta impedancia (nivel lógico alto), la corriente aplicada fluye a través del transistor al emisor, conmutando al transistor, y permitiendo entrar a la corriente por la salida del inversor (nivel lógico bajo), esto hace que la salida del inversor únicamente deje entrar la corriente o ponerse en alta impedancia pero no será una fuente de corriente. Esto vuelve seguro conectar la salidas de inversores múltiples juntos para formar una compuerta AND. Cuando las salidas de dos inversores están alambradas, el resultado es un compuerta NOR de dos entradas debido a que la configuración (NOT A) AND (NOT B) es equivalente a NOT (A OR B).
Véase también
- Familia lógica
- RTL
- DTL
- TTL
- ECL
Bibliografía
- Enrique Mandado (1997, 7ªEdición). Sistemas Electrónicos Digitales. Boixareu Editores. ISBN 84-267-0804-8.


